91porn

页面
配色
辅助线
重置
当前位置:91porn > 出行服务 > 节假日出行服务 > 公路

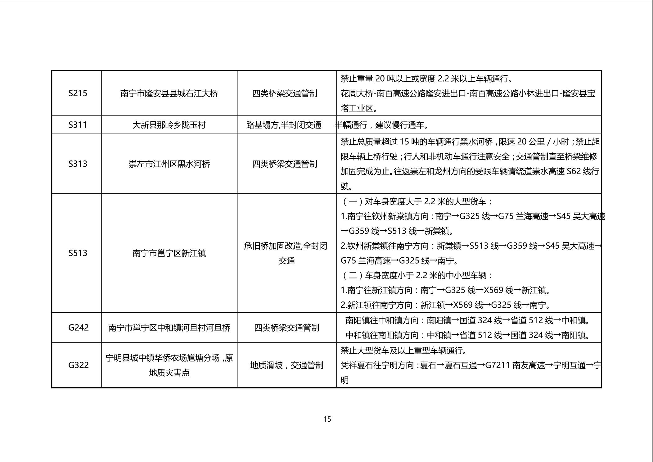
2023年“壮族三月三”广西普通国省干线公路交通流量研判分析报告

2023-04-20 09:41     来源:广西公路发展中心
分享 微信
头条
微博 空间 qq
【字体: 打印


文件下载:

关联文件: