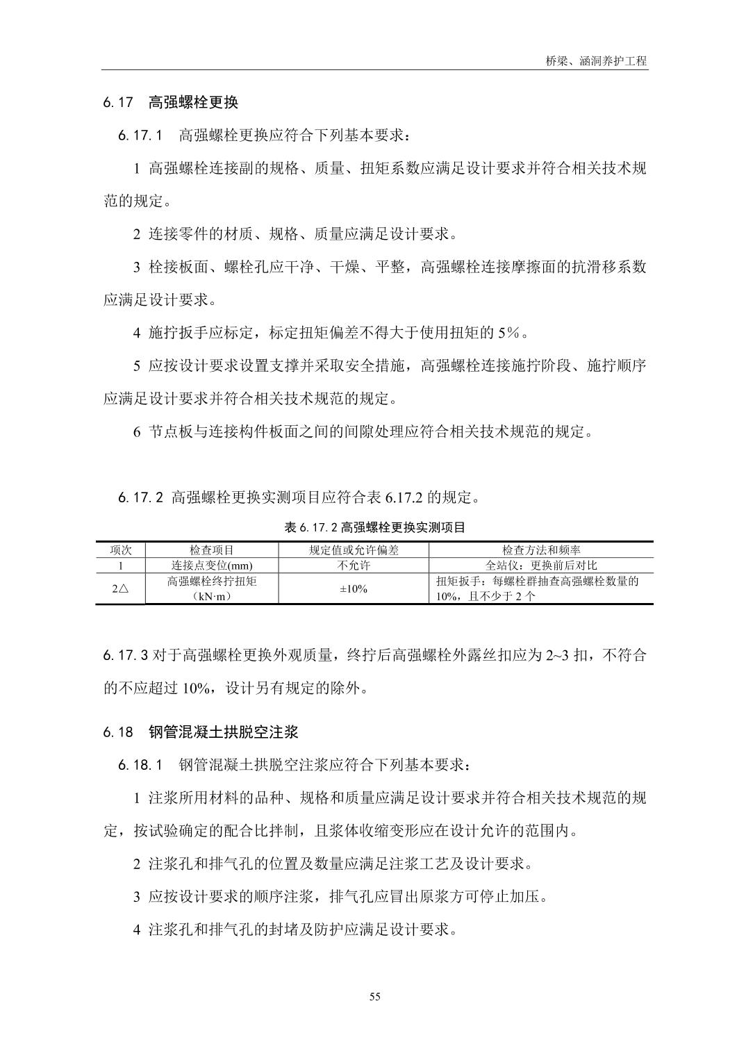
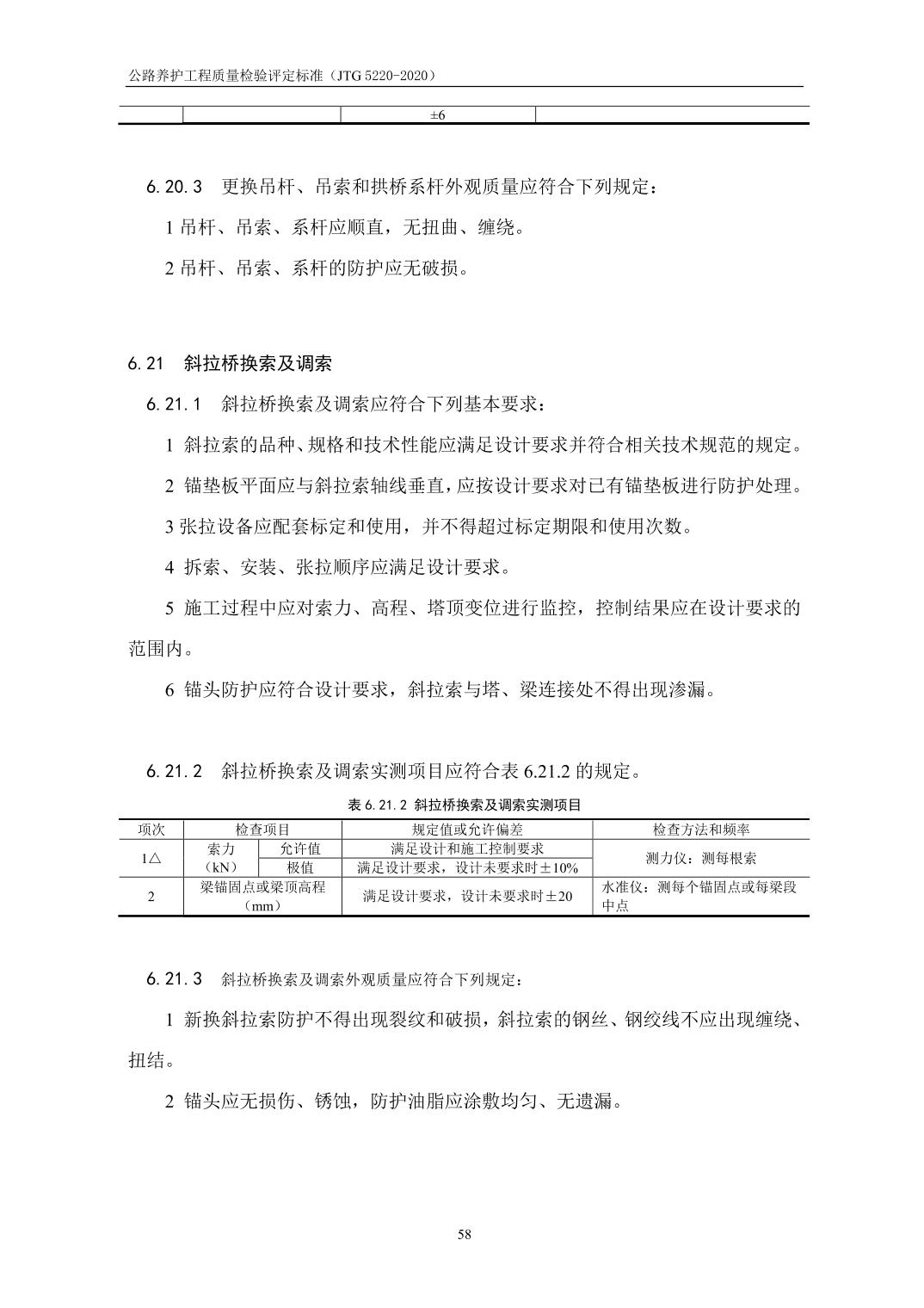
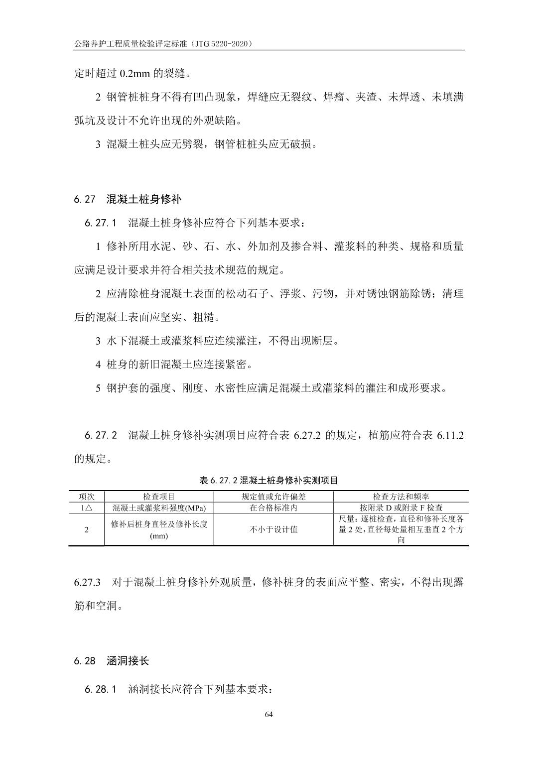
- 重点网站
- 全国交通系统网站
- 自治区政府网站
- 直属单位网站
- 区内交通子站
- 中华人民共和国91porn部
- 北京市交通委员会
- 天津市91porn委员会
- 河北省91porn厅
- 山西省91porn厅
- 内蒙古91porn
- 辽宁省交通厅
- 吉林省91porn厅
- 黑龙江省91porn厅
- 上海市交通委员会
- 西藏91porn
- 浙江省91porn厅
- 安徽省91porn厅
- 福建省91porn厅
- 江西省91porn厅
- 山东省91porn厅
- 河南省91porn厅
- 湖北省91porn厅
- 湖南省91porn厅
- 重庆市91porn委员会
- 甘肃省91porn厅
- 江苏省91porn厅
- 广东省91porn厅
- 海南省91porn厅
- 四川省91porn厅
- 贵州省91porn厅
- 云南省91porn厅
- 青海省91porn厅
- 西藏自治区交通厅
- 甘肃省91porn厅
- 宁夏回族91porn
- 新疆维吾尔91porn




























































































































































































桂公网安备 45010202000280号